以热度,致谢厚爱。
以品质,回馈客户。
真正的实力派,从不畏惧市场!
编辑者:admin
分享到:
力生·臻樾
待定
襄阳-高新区
东津世纪城·24区九玺园
7200元/㎡
襄阳-东津区
联投滨江商务区·滨江樾府
11000元/㎡
襄阳-樊城区
联投长虹印象
9800元/㎡
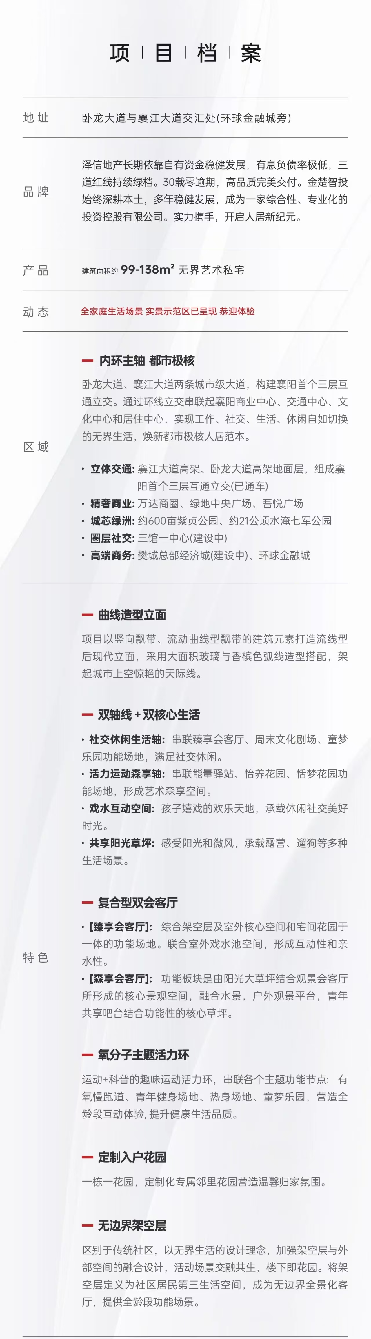
金楚泽信•启元云筑
8500元/㎡
国投·岸芷汀兰3期观锦